新闻中心讯(特约记者 张黎力)近日,武汉工商学院喜报频传,在民办高等教育研究领域多项申报课题成功获批立项,涵盖湖北省教育科学规划课题、中国民办教育协会规划青年课题及湖北省高等教育学会教育科研重点项目,充分彰显了学校在民办高等教育领域的科研实力与创新活力。
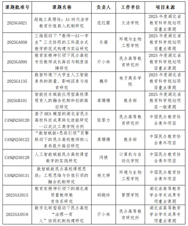
其中,在2025年度湖北省教育科学规划课题立项中,学校共有5项课题获准立项,包括4项重点项目和1项一般项目,立项数量居湖北省同类高校前列。同时,学校还成功获批中国民办教育协会规划青年课题4项,湖北省高等教育学会教育科研重点项目2项,具体立项信息如下:

本批立项课题紧密围绕民办高等教育改革与发展中的关键问题,聚焦高等教育质量保障、院校治理现代化等热点领域,致力为区域教育政策制定和实践创新提供理论支撑与决策参考。
作为民办教育研究领域的重要阵地,学校始终坚持问题为导向,积极对接国家战略与地方需求。此次多项课题的集中获批,既是对学校科研水平和组织能力的高度认可,也将为学校后续学科建设与内涵发展注入新的强劲动力。
【来源:武汉工商学院民办高等教育研究所】
上一篇:下一篇:
