
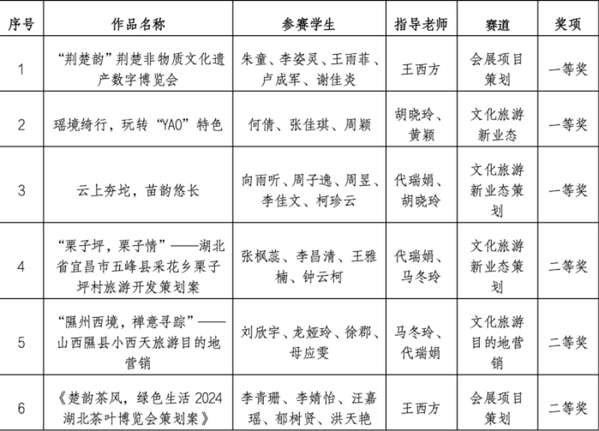
获奖一览表
近日,第十八届全国高校商业精英挑战赛文旅与会展创新创业实践竞赛全国总决赛圆满落幕。武汉工商学院的6支参赛队伍表现卓越,荣获3项国家级一等奖、3项二等奖,同时,该校还荣获最佳院校组织奖。
在此次竞赛中,武汉工商学院有2支队伍参与会展赛道,4支队伍参加文化旅游赛道。参赛队伍通过在竞赛系统提交策划书、展示视频,并在线上进行专家答辩等环节完成比赛。
值得一提的是,此次该校参赛选手取得了该校在该赛事中的历史最佳成绩,这也是该校持续推进“三全三严三力”质量文化建设的显著成果。一等奖获奖作品的指导老师胡晓玲指出,从项目策划到最终成果展示,每个环节都凝聚了团队的努力与智慧。“看到学生们克服困难,在竞赛中崭露头角并获得优异成绩,我由衷地感到骄傲。期待我们的团队在未来能再创辉煌,为学校增添光彩。”
该校管理学院2021级旅游管理专业学生、“瑶境绮行,玩转‘YAO’特色”团队队长何倩在得知获得一等奖的消息后,激动地表示:“非常感谢各位老师在备赛期间的精心指导和付出,这份荣誉是我们前进的强大动力。通过这次比赛,我深刻认识到自己还有很多需要提升的地方。今后,我将不断提升自己的专业知识、实践能力和创新能力,与团队成员一起共同努力、共同进步。”(许依平 蓝静)

(原链接)
上一篇:下一篇:
