第一部分 招(议)标邀请
根据我校实际需求,现面向社会邀请具有实力的单位进行我校的教职工健康体检服务项目招标,欢迎能满足标书要求的厂家前来投标。
一、招标项目名称:2021年学校教职工健康体检服务项目
2021年 5 月 14 日下午5:00前,经招标方认可资格合格的投标单位携带有关有效证件到武汉工商学院综合楼1207招投标办公室办理招标文件购买事宜,每份招标文件需交200元资料费(该费用收取后概不退还)。
每个投标单位在递交投标书之前需交纳保证金20000.00元,开标后未中标单位的保证金在十个工作日内不计息全额退还,中标单位的保证金则转为合同履约保证金。
收款单位:武汉工商学院
开户行:建行武汉洪福支行
账 号:42001237044050001270
二、投标截止时间:
投标单位于2021年 月 日上午9:00以前,将投标文件交到武汉工商学院招投标办公室。如有延误,视为废标;中标单位应在我院规定的时间内与我院签订合同,逾期视中标单位放弃中标,我院有权扣留保证金。
付款方式:体检结束后一个月内根据实际体检人数结清所有款项。
开标日期:另行通知
招标单位:武汉工商学院
执行单位:武汉工商学院招投标办公室
地 址:武汉市洪山区黄家湖西路3号
联 系 人:商务部分 胡老师 联系方式:027-88147040
技术部分 苏老师 联系方式:18986000973
第二部分 投标须知
一、招标方式:邀请招标、议评开标。
二、投标者要求及相关说明:
1、投标者具有独立法人资格,具有相应的经营资质和一定经营规模,具有良好的经营业绩,坚持诚信经营,有良好的服务保障。
2、投标价均按人民币报价,且为含制作、运输、安装、验收及税价。
三、投标费用:无论投标结果如何,投标者自行承担投标发生的所有费用。
四、投标书内容:
1、投标书正本一份,副本肆份。如副本内容与正本内容不符,则以正本为准(投标完后,标书概不退还);
2、产品详细报价,投标保证金缴纳凭证;
3、故障响应时间及服务承诺细则;
4、投标公司简介、企业法人营业执照、法人代表人身份证复印件和委托代理人身份证复印件、法人授权委托书、税务登记证、主要业绩等。
5、投标公司须列举近三年来在相近高校的经营业绩,包含联系人及联系方式,供货日期,合同金额等,至少列举3例以上,用表格形式。(务必真实)
6、请投标方严格按照我方拟定的标书文件的顺序报价,并注明商品规格,产地等。
五、开标与评标:
1、开标时间和地点:另行通知
2、属于下列情况之一者视为废标:
2.1投标文件送达招标单位的时间超过规定的投标截止时间。
2.2投标文件未经法定代表人或委托代理人签字。
2.3开标后发现招标文件内容有虚假材料或信息。
3、在开标之前,不允许投标方人员与评标成员接触,如果投标方试图在投标书审查、澄清、比较及签合同时向招标方人员施加不良影响,其投标将被视为无效投标或取消投标资格。
4、本次招投标采取评标员集中议标方式,对未中标的单位我方不负责解释。
5、投标单位不得相互串通损害招标单位的利益,一旦发现各投标单位之间串通作弊、哄抬标价,招标单位将取消所有参与串通的投标单位的投标资格并没收投标保证金。
六、中标与签订合同
1、自开标之日起7日内,招标单位向符合条件的单位进行考察,最后商议定标。
2、中标单位如果未按招标单位规定的日期签订合同,或故意拖延签订合同,则招标单位可以扣除其投标保证金并取消其中标资格,另选中标单位。
3、中标单位的投标保证金转为合同履约金。
4、本招标文件未尽事宜,以合同为准。
七、投标单位如有疑问,可以向我方招标负责人进行咨询。
八、武汉工商学院招投标办公室保留此招标文件的解释权。
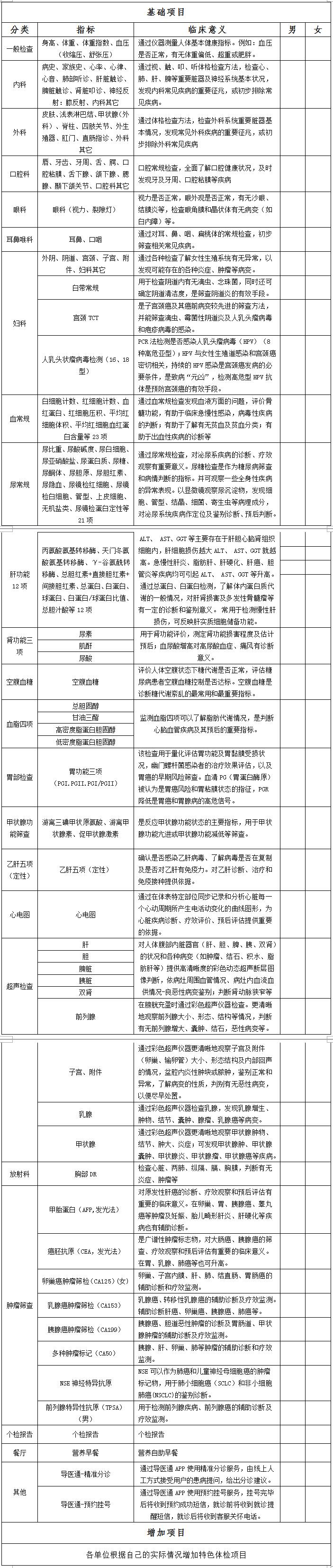
第三部分 技术要求
体检方案:

备注:
1、我校教职工共780人(含集团、后勤等员工),其中男职工253人、女职工527人。
2、按我校体检费用,男职工350元/人、女职工450元/人,体检费用不变,体检项目最大化,从已给出的基础项目和增加项目里选择体检方案。
3、要求各单位做到体检项目多,服务质量好,检查结果准。
