第一部分 招(议)标邀请
根据我校实际需求,现面向社会邀请具有实力的单位进行我校的学生信息管理系统项目采购招标,欢迎能满足标书要求的厂家前来投标。
一、招标项目名称:学生信息管理系统项目
2020年 月 日下午5:00前,经招标方认可资格合格的投标单位携带有关有效证件到武汉工商学院综合楼1207招投标办公室办理招标文件购买事宜,每份招标文件需交200元资料费(该费用收取后概不退还)。
每个投标单位在递交投标书之前,交纳投标保证金20000.00 元,开标后未中标单位的保证金在十个工作日内不计息全额退还,中标单位的保证金则转为合同履约保证金。
收款单位:武汉工商学院
开户行:建行武汉洪福支行
账 号:42001237044050001270
二、投标截止时间:
投标单位于2020年 月 日上午9:00以前,将投标文件交到武汉工商学院招投标办公室。如有延误,视为废标;中标单位应在我院规定的时间内与我院指定的第三方签订合同,逾期视中标单位放弃中标,我院有权扣留保证金。
付款方式:该项目分3次支付,完成主体功能,初步验收合格后付总款的60%;连续试运行3个月没有任何问题并通过最终验收后付总款的30%;从最终验收合格之日起满一年后无任何问题支付尾款,每个支付节点需满足对应阶段的验收条件。
开标日期:另行通知
招标单位:武汉工商学院
执行单位:武汉工商学院招投标办公室
地 址:武汉市洪山区黄家湖西路3号
联 系 人:商务部分 胡老师 联系方式:027-88147040 技术部分 彭老师 联系方式:13476282808
第二部分 投标须知
一、招标方式:邀请招标、议评开标。
二、投标者要求及相关说明:
1、项目实施管理:本次“学生信息管理系统”项目不接受联合体投标;
2、项目自主可控性管理:投标人提供的交付物必须提供完整的源代码;
3、知识版权管理:投标人须提供应标产品的软件著作权证书。投标人是代理商的,须保证应标产品的正版合法化和无版权纠纷;
4、投标价均按人民币报价,且为含税价。
三、投标费用:无论投标结果如何,投标者自行承担投标发生的所有费用。
四、投标书内容:
1、投标书正本一份,副本伍份。如副本内容与正本内容不符,则以正本为准(投标完后,标书概不退还);
2、产品详细报价,投标保证金缴纳凭证;
3、故障响应时间及服务承诺细则;
4、投标公司简介、企业法人营业执照、法人代表人身份证复印件和委托代理人身份证复印件、法人授权委托书、税务登记证、主要业绩等。
5、投标公司须列举近三年来在相近高校的经营业绩,包含联系人及联系方式,供货日期,合同金额等,至少列举3例以上,用表格形式。(务必真实)
6、请投标方严格按照我方拟定的标书文件的顺序报价,并注明商品规格,产地等。
五、开标与评标:
1、开标时间和地点:另行通知
2、属于下列情况之一者视为废标:
2.1投标文件送达招标单位的时间超过规定的投标截止时间。
2.2投标文件未经法定代表人或委托代理人签字。
2.3开标后发现招标文件内容有虚假材料或信息。
3、在开标之前,不允许投标方人员与评标成员接触,如果投标方试图在投标书审查、澄清、比较及签合同时向投标方人员施加不良影响,其投标将被视为无效投标或取消投标资格。
4、本次招投标采取评标员集中议标方式,对未中标的单位我方不负责解释。
5、投标单位不得相互串通损害招标单位的利益,一旦发现各投标单位之间串通作弊、哄抬标价,招标单位将取消所有参与串通的投标单位的投标资格并没收投标保证金。
六、中标与签订合同
1、自开标之日起7日内,招标单位向符合条件的单位进行考察,最后商议定标。
2、中标单位如果未按招标单位规定的日期签订合同,或故意拖延签订合同,则招标单位可以扣除其投标保证金并取消其中标资格,另选中标单位。
3、中标单位的投标保证金转为合同履约金。
4、本招标文件未尽事宜,以合同为准。
七、投标单位如有疑问,可以向我方招标负责人进行咨询。
八、武汉工商学院招投标办公室保留此招标文件的解释权。
第三部分 学生信息管理系统建设需求
一、项目概况与背景
学生信息管理系统与服务平台是面向全校师生的业务管理与服务系统。系统将学工部的日常管理业务流程化和规范化,并以服务为导向,逐步向全体学生、二级学院、相关职能部门提供服务。
希望通过利用信息化和网络化技术,搭建高质量的学生信息管理业务平台,快速有效的提升学生信息管理与服务能力。学生信息是我校非常重要的一项数据资源,其包含的数据量大,且需要及时更新,学生信息管理系统能够有效地实现学生信息管理的信息化,高效率、规范化地管理大量的学生信息,并避免人为操作的错误和不规范行为。建设学生信息管理与服务平台,既需要满足我校学生信息的日常管理与服务需求,还需要具有良好的扩展性,满足未来学生信息管理变革与发展的需求;既需要满足日常业务协同处理,还需要满足统计分析的需要。能根据各我校自身的特点和实际情况,量身打造更合理的系统解决方案。系统的整体建设目标如下:
1.建立动态的可共享的全校学生信息库。建立学生信息标准和规范,构建全校学生信息库,包括在校学生、休退学学生和毕业生等。通过学生信息库,既可了解到学生的当前状况,又可追溯信息的历史过程。学生信息可向全校共享,并可灵活授权给各级用户信息管理与维护,既保证数据的开放性,又保障数据的安全性。系统支持以学生信息库为基础,进行数据查询统计、生成快照数据以及灵活制定数据报表。
2.实现流程化的业务管理。支持学工部的日常管理工作,包括(学生报到注册、评优评先管理、解除处分申请、学生证管理、集体户口管理、奖助学金管理、贫困生信息管理、勤工岗申请管理、心理测评、心理咨询预约等,并开放给全校学生、二级学院和职能部门协同完成。
3.面向学生的自助服务。学生可登录系统,查看个人资料,在线填报和打印各类申请表格,并可通过系统跟踪自己提交的业务申请的办理进度。
4.面向学院的二级管理服务。系统为各学院提供二级管理功能,各学院进入系统,可查看本学院的学生信息,可在线审核学生提交的业务申请。学院可通过系统与学工部协同办公,在线完成学生申请审批等工作。
5.数据集成和业务整合。学生信息管理系统作为学校整体数字化校园核心业务系统之一,能够实现学校数字化校园的统一信息门户平台、统一公共数据中心进行集成和整合,能实现与统一身份认证系统的集成等。
二、整体业务需求
我校学生信息管理系统是以学生基础信息、评优评先、国家资助、校内勤工、心理咨询等核心业务系统为基础,实现与教学、财务、后勤等相关业务数据的共享,为全校学生、二级学院和相关职能部门等不同的角色提供服务。学生信息管理系统应坚持以人为本的管理理念,以服务为主线,面向全校各级用户开放:
2.二级学院可以通过平台对所属学院的学生信息查询统计和分析;根据学院的实际需求,实施二级学生信息管理;对学生综合素质培养和考核进行管理;配合学工部实施绩效考核等管理工作。
4.职能部门如后勤管理部、财务部、教务部可以获取学生基础数据的共享;相关职能部门根据需要可以参与到具体的学生信息管理与服务业务流程,实现协同办公。
三、具体业务功能需求(详见附件1学生信息管理系统需求表)
1. 学生信息库(一期重点。完全实现学生、辅导员、学工部不同权限的学生信息录入、查阅、导出等。)
1.1学生信息库:建立全校统一的学生信息库,包括在校学生、休退学学生、毕业生。学生信息由基本信息和一系列信息子集组成,并能整合教务、财务、及后勤等方面的基础数据,实现学生信息360度全方位的信息管理。
1.2学生信息修改申请与审核:可开放给辅导员修改,然后由学院和学工部审核,审核通过后修改内容才会生效。审核时,可以按字段审核通过或不通过。
1.3学生信息查询:提供学生信息的快捷查询、高级查询、常用查询、二次查询等多种查询方式。可灵活组织查询条件,基本信息和子集信息可联合查询。
1.4花名册管理:可灵活设置常用学生名册,包括设置查询范围、显示字段、排序字段等条件。保存好的学生名册,可一键调出想要的学生名单。
1.5统计分析:系统支持自定义报表功能,可以在页面灵活设置报表格式,报表可以导出,可以将常用报表保存;系统支持自定义制作柱状图、饼状图等图形类统计分析。
2.学生证管理
2.1学生证补办:流程需包括个人申请->辅导员意见->学院审核->学工部审核等流程节点,可在线打印申请表,提醒并发送办理时间通知。可显示学生补办记录。
2.2学生证更换:流程需包括个人申请->提交相关证明资料->学工部审核等流程节点,可在线打印申请表,提醒并发送办理时间通知。
2.3火车优惠卡申请:流程需包括个人申请->提交相关证明资料->学工部审核等流程节点,可在线打印申请表,提醒并发送办理时间通知。可显示学生申请记录。
3.集体户口管理
3.1户口外接:流程需包括个人申请->辅导员意见->学院审核->学工部审核等流程节点,可在线打印申请表,提醒并发送办理时间通知。
3.2入户申请(新生):流程需包括个人申请->提交相关证明资料->学工部审核等流程节点,情况反馈到学院,提醒并发送办理时间通知。
3.3户口迁出:流程需包括个人申请->提交相关证明资料->学工部审核等流程节点,情况反馈到学院,提醒并发送办理时间通知。
3.4集体户口信息管理:可支持信息整体导入、导出。
4.请销假管理
4.1学生日常请假:流程需包括个人申请->辅导员意见->学院审核->学工部审核等流程节点,可在线打印申请表。销假流程包括个人填报->学院审核。根据请假时间,提醒并发送销假办理通知。
4.2学生节假日离校返校统计:将原有纸质表格电子化。
5.综合服务
5.1证明打印:支持在校证明、未落户证明、身份证办理证明等常用证明的打印。
5.2待办事项:根据不同用户角色,显示不同的待办事项的桌面提醒;待办事项可以直接办理和撤销。
5.3数据汇总分析:数据汇总分析
6.评优评先申请
流程需包括个人申请->辅导员意见->学院审核->学工部审核->学校审批等流程节点。
7.解除处分申请
流程需包括个人申请->辅导员意见->学院审核->学工部审核->学校审批等流程节点。
8.勤工俭学申请
流程需包括个人申请->辅导员意见->学院审核->学工部审核等流程节点。
9.奖助学金申请
流程需包括个人申请->辅导员意见->学院审核->学工部审核->学校审批等流程节点。
10.心理咨询预约管理
10.1预约咨询:流程需包括个人申请->大学生心理健康教育中心审核等流程节点,提醒并发送咨询时间、地点通知。可显示学生预约记录。
10.2更换咨询时间:流程需包括个人申请->中心审核等流程节点,提醒并发送安排时间通知。
10.3辅导替代申请预约咨询:流程需包括辅导员申请->提交相关资料->中心审核等流程节点,提醒并发送办理时间通知。可显示辅导员申请记录。
11.心理测评管理
11.1自测量表:学生可以随时使用自测量表->中心收集数据分析并发送给该学生。
11.2新生心理测评:流程需包括个人登录->签订知情同意书->中心收集数据并形成分析报告等流程节点,情况反馈到学院,提醒并发送办理时间通知。
11.3数据信息使用:流程需包括个人申请->辅导员意见->学院审核->学工部审核等流程节点,可在线打印申请表,提醒并发送办理时间通知。
11.4新生测评信息、自测量表信息管理:可支持信息整体导入、导出。
12.危机评估服务
12.1危机评估:流程需包括辅导员申请->提交相关资料->中心审核等流程节点,提醒并发送办理时间通知。可显示辅导员申请记录。
12.2数据汇总分析。
13.辅导员信息
13.1辅导员带班信息
13.2考核信息登记:学生评议、辅导员考勤、所带学生表现、工作日志记载、学生违纪、学生缴费、团学活动、学院评议等。
14.专项工作
14.1“十个一”行动申报:流程需包括学生申请->辅导员初审->学院审核->学工部审核等流程节点。
14.2学生课堂出勤:信息化签到
15.系统维护
15.1角色与权限配置:定义系统用户角色、角色的操作权限和个性化工作桌面。
15.2日志监控:系统自动记录用户登录日志和数据操作日志,日志可以查看和监控。
15.3元数据配置:配置业务数据的结构,包括字段属性、对象关系、字段关系等;定义和维护业务代码。
15.4流程配置:系统支持灵活配置业务流程,设置流程节点、跳转方式和办理权限;实时监控流程运行情况。
15.5界面配置:个性化配置用户操作界面的显示内容和显示效果。
16.系统集成
16.1统一身份认证:实现系统与学校统一身份认证的集成,实现单点登录。
16.2门户集成:实现系统与学校统一信息门户的集成,将通知等信息集成到门户页面,在门户放置快速通道登录系统等。
16.3数据交换集成:实现系统与学校统一基础数据中心或教务、财务等业务系统实现数据的相互对接和交换,实现信息共享。
17.团学工作
17.1 学生组织的组织架构、成员信息
17.2 学生团学活动在线审批系统
★ (重要)17.3 第二课堂成绩单(创新创业实践与综合素质拓展学分)
学生创新实践学分在线综合系统的构建,实现自主申报的审批、批量信息的导入;已生成数据的在线阅览、导出;实现学生在校期间素质拓展内容的整体呈现,包括学生自主查询、专项打印和教师单项查询、批量查询和导出打印等。(具体内容详见附件2)
第四部分 系统技术要求
1.基本要求
技术上,采用基于工作流的设计路线、J2EE的技术架构,运用JAVA、XML、HTML5、css3以及Web Services等主流跨平台技术,数据库采用Oracle或mysql 。
系统必须支持10000以上用户同时在线,支持PC端至少5000个并发用户数和APP端至少8000个并发用户数,供应商需在标书明确标明。
提供软件运行监控平台,提供图形化的用户管理,实时查看系统资源利用及管理在线、离线用户。
供应商需提供人员、组织机构、岗位、薪资、考核等信息的视图以及表结构。
负责原系统数据的迁移工作,新系统必须满足编号自定义功能,适配现有人事系统数据编号规则。
2.系统集成要求
认证及门户集成:集成统一身份认证系统,实现统一认证和单点登录功能,各功能模块以组件的方式集成到武汉工商学院门户、移动门户以及一站式服务平台。
门户集成:实现系统与学校统一信息门户的集成,将通知等信息集成到门户页面,在门户放置快速通道登录系统等。
数据交换集成:与数据中心共享数据,对组织机构及人员能灵活地实现自动与手动更新或同步。
数据接口集成:提供定制化服务接口,供门户系统或其他第三方系统调用人事系统功能服务。
企业微信集成:实现与本校现有企业微信集成,通过与企业微信绑定,教职工可快速通过企业微信登录本系统相关功能。
与其他有业务需求的第三方应用系统的集成。
系统数据对接要求:

3.系统的兼容性
系统要有良好的兼容性,在PC端采用B/S模式,用户在PC客户端无需安装专门的应用软件,直接通过浏览器登录系统,能良好地支持IE、Safari、Chrome、火狐、360、百度等常用浏览器,对操作系统无限制。PC端交互界面布局能够根据浏览器窗口大小变化自适应调整。
4.系统扩展性
系统要有良好的扩展性。能够为第三方应用系统提供统一接口并且支持集群部署。按照业务逻辑,对各功能模块进行合理划分,各功能模块是以一种完全组件化的方式存在于办公系统。根据不同用户、不同角色、不同需求,各功能模块可以差异化地在系统中予以定制。同时,带有身份认证和角色信息的各功能模块均可轻松部署到第三方应用系统。
系统要有高度灵活性。为了满足后续学校信息化建设不断新增的业务发展需要,在系统中可以随时定制开发新的应用模块。各模块可根据具体需求定制、组合,并支持平台无缝迁移、升级。
5.系统安全
系统必须具有高度的安全性。本系统必须符合国家信息安全等级保护制度要求。按照教育部定级指南,本系统定为二级,须配合学校完成信息安全等级保护工作。
提供详细的日志管理,系统能跟踪记录操作者,记录用户对系统的重要操作信息,并可进行查询、统计、汇总;日志保存时间符合国家要求。
系统应有严密的操作权限控制,确保用户账号的安全。登录系统后,在限定时间内无操作时,用户账户自动退出,再次登录需重新进行身份认证。自动退出时间能够调整。
服务器端要有完善的安全机制,实现应用系统及数据库的自动全备份,备份策略用户可设置,核心数据加密存储。备份的数据能够在新安装系统中全部恢复,提供数据恢复方法。
第五部分 项目实施要求
1 .项目实施总体进度要求
本项目完成时间为2020年 月,投标人应根据这一要求,制定项目总体进度计划及资源保障计划,并按计划实施。
投标人须在投标文件中包含项目进度计划,详细阐述项目过程中主要里程碑节点、时间计划安排。
2 .项目团队要求
项目团队人员配置科学合理、分工明确,投标人应根据这一要求,制定项目人员安排计划,明确岗位职责,并按计划实施。
投标人须在投标文件中包含人员安排计划,详细阐述项目过程中主要阶段的人员计划安排。
项目团队人员配置至少应包括项目经理、技术负责人、需求人员、系统分析师、系统设计人员、软件开发人员、测试人员、配置管理员、质量保证员、用户培训人员、部署实施人员、运行维护人员等角色。
项目团队需保持稳定。供应商应承诺项目经理、技术负责人
必须专职承担本项目工作,未经建设单位许可不得更换。供应商应提出具体管理措施,以确保该承诺得到落实。在项目实施过程中,供应商须按照建设单位的要求更换建设单位认为不合适的人员。
供应商应承诺在系统开发、部署实施、试运行、培训、技术支持及售后服务五个阶段和项目管理等来配置足够的人员组织实施项目,确保按项目进度完成建设工作。在项验收之后在学校或武汉有常驻售后服务团队。
3. 项目实施过程管理要求
3.1系统开发阶段要求
1)方案设计
投标人应调研系统现状及有关详细需求,明确细化具体的建设任务,建设技术路线,建设技术框架以及具体实现的技术方法,形成详细的设计文本。参考项目确定的总体时间进度、质量等要求,制定项目施工时间进度计划,同时根据项目的实际情况,进行必要的项目实施风险分析,提出详细的风险规避办法和措施。明确项目实施需要的技术标准、设计规范以及项目实施的文档规范等,制定项目质量管理和控制、项目进度管理与控制以及软件开发定制文档规范、项目提交成果要求等。系统设计应与建设单位保持密切沟通并得到确认,遵循统一的标准规范,使用统一的设计模式和统一描述语言。
2)需求分析
投标人按照项目实施计划所确定的目标完成需求调查与分析,深入各个业务部门开展需求调研工作,编制需求调研报告和需求规格说明书,在此基础上开发系统原型以确认需求。
3)系统设计
投标人在需求规格说明书、系统原型基础上完成系统概要设计和系统详细设计等文档。
4)系统开发
投标人按照本项目招标要求完成软件编码及单元测试工作。
5)系统测试
投标人按照项目实施计划所确定的目标,提出测试方法,制定测试规范,按照测试要求提供系统测试相关的各项报告,功能和性能测试报告等文档,包括计划、用例和报告。
3.2部署实施阶段工作要求
1)部署实施计划
投标人须按照建设单位要求制定项目部署计划(含工作计划和技术方案),完成系统部署实施工作。
投标人须在投标文件中详细阐述项目部署计划,承诺按照甲方要求,可多次派工程师到现场完成部署实施。
2)部署安装
投标人根据项目部署实施工作需要进行应用系统及配套基础软件的安装和部署,并通过建设单位验收。
3.3试运行阶段工作要求
1)试运行工作任务
投标人须按照建设单位要求参与应用系统的试运行工作,编制试运行工作方案,提供及时的技术解决方法。
2)试运行故障恢复要求
系统试运行过程中如果发生故障,恢复时间不能超过24小时。在试运行期内,如系统出现重大故障,则试运行期从故障修复之日起重新计算,顺延3个月,若仍达不到要求,继续顺延,一直到系统连续3个月无故障为止。
4 .技术支持要求
本项目业务需求复杂、服务内容多样、面向用户广泛,服务提供难度大。投标人应建立相对稳定、有业务素养的技术支持与服务队伍,提供全面的技术支持服务。投标人应根据这一要求,制定切实可行的技术支持与服务、培训工作(注明培训内容)及其他技术协助内容。
投标人须在投标文件中包含技术支持与服务方案,注明人数、工作分工、相关项目从业经历及培训工作方案等。
5 .培训工作要求
供应商须承诺在完成应用软件开发,进行部署实施、试运行、正式运行等阶段工作时,根据建设单位的要求,可多次安排培训工程师到现场开展培训工作。
5.1培训目的
确保建设单位和应用软件使用单位的技术人员能够熟练地对应用软件进行运行、管理、诊断、维护和管理。
确保建设单位和应用软件使用单位的相关业务人员对其使用的应用软件能熟练地操作和使用。
5.2 培训教材
供应商负责按照建设单位要求分用户角色编写培训教材,包括:培训PPT、视频、WORD、PDF、HTML等电子版的用户操作手册,作为系统资源置于系统内,便于用户下载学习。
5.3培训内容
培训内容包括应用软件部署实施培训、应用软件操作使用培训和应用软件运行维护培训等。
针对领导(校领导、部门领导)、管理员(超级管理员、部门管理员),组织不少于2次的校级现场培训。培训的时间、内容、人员、期次等具体内容在具体执行过程中需根据建设单位意见进行调整。
供应商在投标文件中须提供详细的培训方案,并按照上述要求进行详细说明。
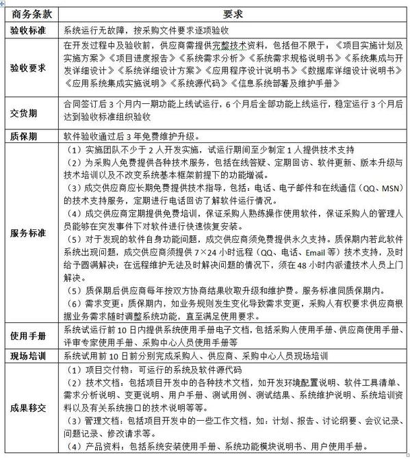
6 .项目验收要求
6.1初步验收
系统开发、部署、调试完成后,建设单位组织初验。系统初验的基本条件是:①全面完成系统的设计、开发、测试和集成工作,系统安装调试,并进行相关的配置和系统优化的调试,达到功能、性能、使用等方面的要求;②完成系统部署实施并上线运行;③用户对系统的使用方式满意,确实方便了用户,提供了用户的效率,达到了系统的设计目标;④系统运行稳定,上线试运行后确保不会影响业务部门的正常工作;⑤完成实施过程中所有文档的提交(项目实施文档、需求分析、概要设计、详细设计、测试报告、使用手册等)。中标人在初验前10天提供一份详细的初验方案,经建设单位认可后执行。
由建设单位组织项目初步验收,初步验收通过后,即进入试运行阶段。
6.2试运行
通过初步验收后,进入三个月的连续试运行期。
在试运行期间,中标人一方面要提供足够的培训和技术支持,保障用户能够正确的理解和使用系统,另一方面,要根据运行中出现的问题以及用户需求情况,及时修改完善系统。中标人应使任何故障或问题都能在24小时内被修复和解决,并给出详细修复细节报告。
试运行期内如出现重大故障,则试运行期从故障排除之日起重新计算,直到系统连续三个月无重大故障为止。重大故障系指因中标人原因致使系统不能正常运行,影响到买方系统软件的正常安装和运行。
所有试运行期间系统的修改和软件变化都应在试运行结束后由中标人写入操作和维护手册中。
6.3项目验收
试运行期满合格可以进行项目验收。合格必须满足以下条件:
1.已提供了合同的全部系统和资料;
2.按照项目文档要求提交实施过程中所产生的全部文档;
3.从系统初验通过之日起,进行三个月的连续试运行,在此期间要保障系统的正常运行;
4.安装、调试、测试和试运行时出现的问题均已被解决;
5.最终用户单位出具的系统可正常运转的说明文件;
6.系统使用对象出具的系统使用证明文件。
系统通过项目验收后,进入质量保证期,质量保证期为36个月。
7.其它要求
7.1保密要求
投标人必须对项目技术文件以及由建设单位提供的所有内部资料、技术文档、数据和信息予以保密。投标人必须遵守与建设单位签订的保密协议,未经建设单位书面许可,投标人不得以任何形式向第三方透露本项目标书以及本项目的任何内容。
7.2项目文档要求
1.投标人应负责编写本项目有关的建设、开发、架构方案。
2.投标人提供的书面技术资料应包括项目开发及维护所涉及到全套文件。
3.投标人应向最终用户提供安装调试过程中的各种文档,以便采购人今后能掌握操作和维护方法。
4.投标人在投标文件中应列出其所提供的技术资料的详细清单。包括文档名称、内容、提交的时间和方式等。所有技术文件必须是中文。
项目开发的所有技术文档资料和项目管理文档资料包括但不限于:
(1)项目实施方案;
(2)需求分析;
(3)需求变更说明;
(4)系统接口规格说明书;
(5)系统培训材料;
(6)系统部署配置、管理维护、备份恢复手册;
(7)用户操作手册(用户使用手册);
(8)项目总结报告
7.3服务要求
在项目设计、开发、试运行期间,提供驻场服务。本项目中所提供的产品要求提供三年质保和免费升级服务。对提出的技术问题或故障,需要在半小时内响应,1小时到达现场,8小时内解决一般性故障问题,遇特殊故障,双方在约定时间内解决。
要求提供完整的项目培训,使用户能够理解、操作、接管本次部署的各种软件、应用系统和实施成果。
第六部分 非功能性需求
1. 符合国家有关规定。系统建设必须符合我国相关部门制订的政策,对安全策略、密码与安全设备选用、网络互联、安全管理等必须符合我国信息安全法律法规。
2. 统一信息标准。系统的设计和开发,需遵从学校统一的信息标准,标准中未定义的,按照标准制定办法参照国家标准、各种部颁标准补充定义。
3. 安全性。确保应用系统源代码安全,无漏洞;提供较完善的数据加密机制,确保数据存储和数据传输安全;提供明晰的身份鉴别和访问控制机制,按业务要求实现功能分级,并对用户分级授权。
4. 可审计。系统具备日志跟踪与分析功能,提供访问、修改、删除等的用户操作日志,提供丰富的查询方式,供追溯和追责。
5. 可靠性。系统运行稳定可靠,充分考虑冗余问题,要在系统设计范围内保证随着系统数据量的增加,系统性能不出现显著下降。支持10000以上用户同时在线,支持PC端至少5000个并发用户数和APP端至少8000个并发用户数。
6. 稳定性。系统架构设计合理,结合必要的集群、热备等手段,保证系统不间断运行。
7. 可扩展性。系统架构设计可满足业务变化引起的系统功能升级和扩展。
8. 易维护性。采用代码维护、公式调整、参数配置等手段,确保用户可自维护系统,可以设置数据项。
9. 易操作性。系统设计符合业界通用规范和习惯用法,满足非专业用户的日常使用。
10. 系统应保证客户端浏览器的正常使用,兼容IE、Chrome、FireFox等主流浏览器。
11. 系统需采用主流成熟的开发技术,采用B/S架构,数据库支持Oracle、SqlServer、Mysql等常用关系型数据库,操作系统支持Window、Unix、Linux等较新版本。
第七部分 商务与服务要求

